#стратегия #реализация #сопровождение

консультация
архитектура
стратегия
разработка
внедрение
сопровождение
Предоставляю экспертизу уровня enterprise без привлечения команды или агентства.
Разрабатываю и сопровождаю сайты и комплексные веб-системы для малого и среднего бизнеса.
Консультирую и сопровождаю владельцев и руководителей digital-проектов по любому аспекту e-commerce: от «нужно посоветоваться» и «я не знаю, что делать» — до разработки или внедрения инструментов и технологий.
Специализируюсь на анализе, оптимизации и сопровождении сайтов, веб-платформ и комплексных веб-систем. Охватываю полный цикл — от архитектуры серверной инфраструктуры до пользовательского опыта, производительности и автоматизации.
Работаю там, где техника встречается с бизнесом: когда медленная платформа снижает конверсию, устаревший интерфейс отпугивает пользователей, а ручные процессы тормозят рост. Когда для предпринимателя важнее не «как работает», а «что даёт результат».
Ориентируюсь на долгосрочное сотрудничество: это позволяет реализовывать решения системно и достигать предсказуемых, устойчивых результатов.
Также возможна реализация разовых проектов и проведение консультаций, если они требуют глубокой экспертизы и концентрации.
Только решения, построенные с учётом полного цикла: от статичных сайтов на чистом HTML/CSS/JS в облаке до комплексной оптимизации серверной и клиентской части, редизайна с фокусом на UX и SEO, разработки PWA и интеграции ИИ-ботов в существующие платформы, CMS, SaaS или фреймворки.
Автоматизация внедряется, чтобы снять рутинные задачи с линейного персонала и перевести их в режим контроля и управления. UX проектируется так, чтобы снижать когнитивную нагрузку и повышать предсказуемость взаимодействия.
Разработка авторского одностраничного сайта с нуля
на чистом HTML/CSS/JS с хостингом в облаке и CDN
Разработка сайтов различного уровня сложности
от статичного МСБ до интерактивной платформы
Оптимизация производительности PHP-платформы
настройка OPcache, MySQL, PHP-FPM, прогрев кэша
Разработка мобильного приложения (PWA)
Web App Manifest, Service Worker, оффлайн-режим
Предиктивная навигация с предзагрузкой
анализ user paths, prefetch, прогрев кэша по поведению
Инженерия пользовательского опыта (UX)
архитектура внимания, микровзаимодействия, снижение когнитивной нагрузки
Полный редизайн интерфейса на чистом CSS
современная адаптивная структура, доступность, микровзаимодействия
Техническая и контентная SEO-оптимизация
исправление индексации, microdata, JSON-LD, Core Web Vitals
Настройка облачной инфраструктуры
автоскейлинг, резервное копирование, безопасность
Разработка браузерного расширения
автоматизация диалогов, DOM-инъекции, работа с clipboard
Интеграция ИИ-бота на базе LLM
обработка запросов, генерация ответов, интеграция с CMS
Разработка и обучение ИИ-моделей
подбор архитектуры, дообучение, валидация, интеграция в бизнес-процессы
Автоматизация и сопровождение стратегических бизнес-процессов
анализ user journey, репутация, конверсия, удержание, проактивные коммуникации
Аудит производительности и архитектуры
диагностика TTFB, LCP, безопасности, CDN, инфраструктуры
Комплексное сопровождение веб-систем
поддержка CMS, SaaS, фреймворков, мониторинг, обновления
Я работаю с системными решениями. Технически я могу выполнить бо́льшую часть задач, но стоимость будет значительно выше, чем у профильных специалистов.
Если ваш запрос не входит в мой профиль, но вы обратились ко мне — я рассмотрю возможные форматы сотрудничества.
Работаю по принципу: комплексное решение вместо избыточных инструментов. Всегда опираюсь на цели бизнеса и доступный бюджет.
Если запрос не соответствует моему профилю или требует компетенций, которых у меня нет, — честно скажу об этом заранее. Не заинтересован в том, чтобы вы или ваша компания несли издержки из-за несоответствия формата.
Подхожу к задачам внимательно. Могу потратить больше времени, добавить детализацию — но всегда ориентируюсь на качество и надёжность, независимо от объёма.
Работаю как автономно — выявляя точки отказа и превращая их в точки роста, — так и в рамках ваших процессов.
Всегда открыт к диалогу. Если запрос кажется вам неуместным — не стесняйтесь написать. Отвечу честно: мой формат или нет.
Связаться можно через электронную почту или мессенджер MAX.
Для меня важно: детали, процесс, результат. Технические решения должны напрямую служить стабильности, масштабируемости и удержанию.
Запускаешь компанию — наступила пандемия. Логистические цепочки не готовы в необходимом объеме, операционные задачи не ориентированы на дистанционный формат, всё идёт не по плану.
Несколько месяцев налаживается инфраструктура — из-за халатности в безопасности внутрь проникает шифровальщик. Всё — от файлов до 1С — зашифровано и недоступно. В крупных антивирусных компаниях отвечают: «Если не появится дешифратор — ничего не восстановить».
В выходной день просыпаешься — БД упала. Некорректные настройки MySQL и накопленные зависшие запросы.
В выходной день просыпаешься — веб-сервер упал. Нельзя зайти через штатные интерфейсы, потому что они работали именно на нём. Подключаемся по SSH.
В выходной день просыпаешься — сайт упал. Вчера обновили модификаторы, последствия проявились ночью.
В выходной день просыпаешься — поставщик пропал. Да.
В выходной день просыпаешься — сотрудник не вышел. И больше не выходил.
Думаешь, что платформа стабильна — а за годы она устарела технически и визуально. Внедрённые инструменты уже неэффективны, появился ИИ со всеми вытекающими, он уже есть у конкурентов и приносит им результат.
По плану — инвестиции в развитие. Но — платежи по кредитам, товарный запас, вышедшее из строя оборудование, рост налогов и маркетплейсы.
Финальные квартальные обновления завершены — анонсируют «Сплит» и вводят маркировку. И всё, что ты делал, нужно по новой перестраивать.
Программист честно выполнил ТЗ — но оно было двусмысленным. Результат? «Интересный». Не функциональный, не удобный — но технически соответствует документу.
Дизайнер сделал современно, дорого, красиво — но забыл, что целевая аудитория — не он. Пользователи не понимают, где что находится. Конверсия падает. Всё по ТЗ. В ТЗ все корректно. Так получилось.
Маркетинг задаёт определённый тренд — маркетолог настаивает на внедрении, наблюдаем, как пользователь устаёт закрывать рекламные баннеры на платформе и уходит с неё.
Копирайтер знает, как нужно — но поисковики не хотят индексировать то, что получилось.
Уже наступил момент, когда экономически целесообразно отказаться от собственной логистики и передать её на аутсорс.
Когда начинаем работать с таймингами процесса сборки заказа, понимаем, что сэкономленные секунды на каждом этапе в сумме дают сэкономленные десятки минут.
Пользователи проводят очень много времени на чекауте и уходят — ответственные сотрудники ни разу не пробовали сами оформить заказ.
В облаке некорректно настроены периоды кэширования и не предусмотрены механизмы аварийной очистки — при сбое или обновлении CDN продолжает отдавать закешированный контент, что приводит к ошибкам, репутационным издержкам и убыткам.
Сотрудник — это в первую очередь человек. Выстроенный с пониманием диалог даёт нужный для бизнеса результат, а порой и превосходит его.
При некорректном подходе к ассортименту он становится необоротным — регулярно производим ротацию и оптимизацию склада, а не забиваем его нелеквидом.
Наступает момент, когда мобильное приложение — это уже не прихоть владельцев и руководителей, а неотъемлемый этап развития, позволяющий оставаться на рынке.
Стало невозможным и иррациональным расширять колл-центр. Но не было осведомлённости, что текущие технологии позволяют кратно сократить штат операторов, оставшихся поднять до уровня управляющих, что серьёзно сократит расходы, уберёт неуместную рутину с сотрудников и получит положительный отклик у пользователей.
Платформа тормозит, долго загружается — а решение лежит на поверхности, и его реализация исчисляется днями.
Сегментирование локальных сетей обязательно — без отдельного гостевого доступа «гости» могут оказаться внутри сети организации.
Удалённый доступ через VPN — необходимость. Чтобы не словить ещё один шифровальщик.
Можно смотреть на суммы расходов рекламных компаний. Но лучше смотреть на соотношение расходов и доходов.
Корректировка рабочего графика всего на один час может существенно снизить прибыль — или, наоборот, увеличить её.
В определённых условиях бездействовать и наблюдать — это единственное верное решение.
Один некорректный ответ на негативный отзыв может привести к серьёзным негативным последствиям для финансовых показателей.
Сотрудник хочет видеть компанию на своей стороне — особенно когда сталкивается с потребительским терроризмом. Или как неадекватная реакция руководства разрушает внутреннее доверие, мотивацию и лояльность.
Внедрение актуальных технологий становится необходимым, чтобы оставаться конкурентоспособными — но для этого требуется целая команда IT-специалистов, а масштаб организации не предусматривает таких бюджетов физически, от слова совсем.
Ландшафт рынка меняется до неузнаваемости за один день — а у нас по плану оптимизация рекламных кампаний из-за перерасхода бюджетов на директ.
И так, далее.
И самое главное — всё это нужно было предусмотреть вчера.
Потому что сегодня мы можем что-то скорректировать с минимальными издержками. Завтра — начнёт накапливаться технический долг. А кое-что станет физически невозможно исправить на лету — и превратится в необратимое последствие.
Это и есть реальность, где техника встречается с бизнесом. Где решения принимаются не в теории, а под давлением. Где пользователи просто… пользуются. А мы — работаем.
Принял как владелец:
Для бизнеса и технологий это нормальный процесс — и реагировать не как на проблемы, а как на сигналы развития. Это как «ошибки дублей GET-параметров из вебмастера» — с ними нужно работать, но если платформа развивается, они будут периодически появляться.
Культуру SRE:
Ошибки неизбежны: люди всегда будут ошибаться, поэтому задача инженеров — строить защитные механизмы. Культура без обвинений (Blameless Culture) в SRE.
Всегда стремимся автоматизировать повторяющиеся задачи, а не выполнять их вручную — если задача выполняется вручную более двух раз, она подлежит автоматизации.
Если кто-то нажал «не ту кнопку» — виноват не человек, а отсутствие подтверждения операции или плохой интерфейс.
Психологию управления и UX:
Уважение и диалог — основа цифрового доверия. Пользователь не доверяет скорости. Он доверяет вниманию. А внимание — в архитектуре.
Кырченков М.А.
Общий вид:
Что было:
Цель: сделать на базе старого, медленного сайта быструю, современную, “живую” веб-платформу — как обычное мобильное приложение — с ИИ чат-ботом и автоматизацией поддержки, не меняя основу.
Рабочая среда запущена в продакшн в 2019 году. Её движок, БД и инфраструктура были выпущены до 2017 года, а поддержка прекращена несколько лет назад. Даже к 2026 году это остаётся распространённым видом унаследованных платформ. Согласно открытым источникам, взрывной рост электронной коммерции начался в период пандемии и активно продолжался вплоть до 2023 года. Текущая инфраструктура сформировалась именно в этот период — время массового роста e-commerce.
На распространённой архитектуре LAMP [ОС Linux, веб-сервер Apache, БД MySQL, PHP], движке OpenCart 3, без миграции и глобальных обновлений платформы — работой одного инженера, было реализовано:

Проблема: TTFB достигал 1200 мс, сервер перегружался под нагрузкой, кэширование было фрагментарным.
Решение: Построена 4-уровневая система — OPcache, «Сторонний модуль OpenCart», Brotli, Service Worker.
Измеримый результат: TTFB снизился на 98%, нагрузка на CPU — на 99,3%. Система стабильна с 2024 года.

Проблема: Медленные переходы, «холодные» страницы, отсутствие анализа поведения пользователей.
Решение: Внедрён сбор цепочек переходов, анализ логов, автоматический прогрев и предзагрузка контента.
Измеримый результат: TTFB снижен до 26 мс, время перехода — на 90%, Lighthouse Performance=100.

Проблема: Отсутствие мобильного приложения, восприятие обычного сайта.
Решение: Реализовано разделение Service Worker на режимы PWA и браузер, внедрена динамическая предзагрузка страниц, splash-экран, учёт установок.
Измеримый результат: FCP снизился на 71%, трафик — на 42%, Lighthouse=100.

Проблема: Высокая нагрузка на операторов, рутина, частые ошибки, несогласованность ответов.
Решение: Написано браузерное расширение с сохранением состояния и семантической вставкой шаблонов.
Измеримый результат: Время ответа сократилось с 45 сек до 8–12, ошибки устранены полностью, обучение сокращено с 5 дней до 1.

Проблема: Все запросы проходили через операторов, отсутствовала база знаний, ответы были медленными.
Решение: Построено диалоговое ядро с 500+ узлами, семантической памятью, визуальным редактором и интеграцией ИИ.
Измеримый результат: 96% запросов обрабатываются без оператора, переводы сокращены до 1 в день, создано 200+ FAQ, база — 173 499 слов.

Проблема: Сомнения пользователей, пользователи не чувствовали «живого» взаимодействия с сайтом.
Решение: Реализована иллюзия присутствия — пульсирующая сфера, уведомления, игровые механики, «ритуалы» ожидания.
Измеримый результат: Конверсия выросла на 89%, время на сайте — на 104%, отказы снизились на 47%, открытие чата — на 10 900%.

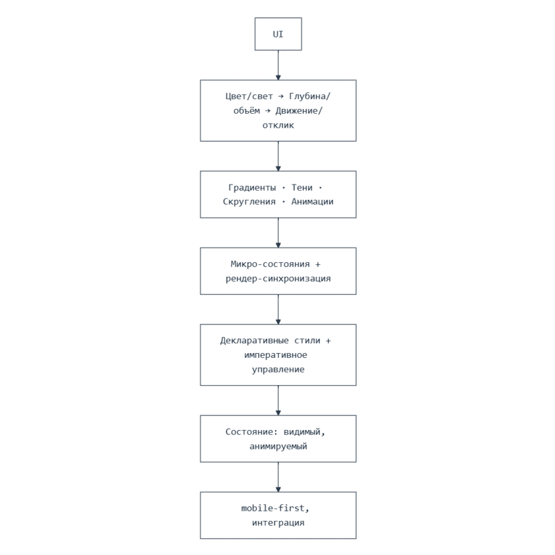
Проблема: Даже после всех улучшений интерфейс ощущался «безжизненным». Не было визуального выражения UX.
Решение: Полностью переработана визуальная основа интерфейса через CSS и JS — глубина, свечение, анимации, форма, реакция на касание. Сформирован единый визуальный язык.
Измеримый результат: Появилось визуальное выражение UX. Элементы интерфейса перестали быть функциями — стали точками диалога. UX стал не только слышимым — он стал видимым.
Общие, основные показатели из рабочей среды проектов:
Подробнее о процессе реализации можно ознакомиться на странице документа «Инженерия UX и производительности: Внимание пользователя как архитектура надёжности, автоматизации и доверия»:
#внимание пользователя как архитектура надёжностиИнженерия UX и Perf.Детальнее о моем подходе, логике и реализации можно ознакомиться на странице «/ Документы инженера», где я формирую и публикую свои решения в виде отдельных, подробных документов:
#документы публикуются по мере готовности/ Документы инженераОсновные направления в ИТ-консалтинге, включая форматы сотрудничества и виды реализации, доступны на странице «/ Справочные документы»:
#раздел находится в разработке/ Справочные документы